資訊圖文整理|陳儒瑋
上個月前往桃園市復興區義盛國小舉辦「學校午餐出任務」工作坊的時候,看見廚房外面貼了一張名為「我的餐盤 聰明吃.營養跟著來」的海報。
查詢資料後發現,這是衛生福利部根據臺灣最新的《每日飲食指南》,於2018年9月設計推出的出圖像化「我的餐盤」與配合口訣,藉此推廣每日均衡飲食的概念。
圖片來源:衛生福利部國民健康署
當看見海報的那一刻,讓我不禁想起今年3月參訪日本兵庫縣養父市伊佐小學,以及去年12月在東京都江戶區船堀小學校的廚房外,所看見的「三色食品群分類表」。
圖:攝於日本兵庫縣養父市伊佐小學
圖:攝於日本東京都江戶區船堀小學校
從這三種顏色區塊中所貼的食材種類,相信聰明的讀者就算不懂日文,也能大致分辨得出來黃色是以碳水化合物為主、紅色為蛋白質,綠色則是纖維與維生素。
松丸奨營養師於2018年與本會合作出版的《媽媽,今天吃什麼?》一書中,也於附錄中特別介紹這個日本學校常見的「三色食品群分類表」。
正值成長期的孩子,需要均衡攝取各種營養,這是基本原則。 為了讓孩子們容易了解,在日本任何一所小學的走廊佈告欄裡,幾乎都會貼有一張「三色食品群分類表」,當天營養午餐使用的食材,營養是否均衡,只要看圖就能夠一目了然。 在我任職的小學裡,擔任給食委員的孩子們,每天都會負責貼上當天食材的插畫,因為每天菜色都會更換,所以每天要貼的插畫也會不一樣。 「三色食品群分類表」是什麼呢,簡單來說,是把我們需要的營養用黃色、紅色、綠色三種顏色來表示。黃色指的是「提供活動能量的營養素」,紅色是「構成身體的營養素」,綠色則是「讓身體順暢運作的營養素」。
正值成長期的孩子,需要均衡攝取各種營養,這是基本原則。
為了讓孩子們容易了解,在日本任何一所小學的走廊佈告欄裡,幾乎都會貼有一張「三色食品群分類表」,當天營養午餐使用的食材,營養是否均衡,只要看圖就能夠一目了然。
在我任職的小學裡,擔任給食委員的孩子們,每天都會負責貼上當天食材的插畫,因為每天菜色都會更換,所以每天要貼的插畫也會不一樣。
「三色食品群分類表」是什麼呢,簡單來說,是把我們需要的營養用黃色、紅色、綠色三種顏色來表示。黃色指的是「提供活動能量的營養素」,紅色是「構成身體的營養素」,綠色則是「讓身體順暢運作的營養素」。
來源:《媽媽,今天吃什麼?》
看來,為了能讓小朋友每日都能攝取足夠均衡的營養,不論臺灣還是日本的每一位學校營養師,都可說是煞費苦心呢。
#同場加映
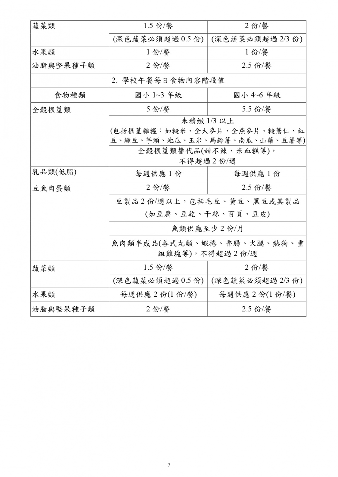
附上臺灣教育部於2013年公布的「學校午餐食物內容及營養基準」,說明每日學校餐點須符合的營養基準及注意事項。
資料來源
資訊圖文整理|陳儒瑋
上個月前往桃園市復興區義盛國小舉辦「學校午餐出任務」工作坊的時候,看見廚房外面貼了一張名為「我的餐盤 聰明吃.營養跟著來」的海報。
查詢資料後發現,這是衛生福利部根據臺灣最新的《每日飲食指南》,於2018年9月設計推出的出圖像化「我的餐盤」與配合口訣,藉此推廣每日均衡飲食的概念。
圖片來源:衛生福利部國民健康署
當看見海報的那一刻,讓我不禁想起今年3月參訪日本兵庫縣養父市伊佐小學,以及去年12月在東京都江戶區船堀小學校的廚房外,所看見的「三色食品群分類表」。
圖:攝於日本兵庫縣養父市伊佐小學
圖:攝於日本東京都江戶區船堀小學校
從這三種顏色區塊中所貼的食材種類,相信聰明的讀者就算不懂日文,也能大致分辨得出來黃色是以碳水化合物為主、紅色為蛋白質,綠色則是纖維與維生素。
松丸奨營養師於2018年與本會合作出版的《媽媽,今天吃什麼?》一書中,也於附錄中特別介紹這個日本學校常見的「三色食品群分類表」。
看來,為了能讓小朋友每日都能攝取足夠均衡的營養,不論臺灣還是日本的每一位學校營養師,都可說是煞費苦心呢。
#同場加映
附上臺灣教育部於2013年公布的「學校午餐食物內容及營養基準」,說明每日學校餐點須符合的營養基準及注意事項。
資料來源